伟德国际betvlctor1946
首页
资讯动态
集团要闻
综合新闻
伟德bv1946官方网站
国资动态
集团介绍
集团概况
集团领导
董事会
组织架构
企业文化
集团业务
煤炭
电力
化工
运输
科技创新
社会责任
可持续发展报告
履责实践
优秀案例
公益项目
相关荣誉
服务中心
生态协作平台
国能e招
国能e购
国能e商
国能e电
国能e链
擎源大模型(电力)
擎源大模型(煤炭)
煤基新材料现代产业链
共链平台
人才招聘
信息公开
组织架构
工商综合信息
安全环保情况
主要财务情况
公示公告
人事信息
环保督察
监督举报
中文
ENG
首页
资讯动态
集团介绍
集团业务
科技创新
社会责任
服务中心
信息公开
首页
/
信息公开
/
工商综合信息
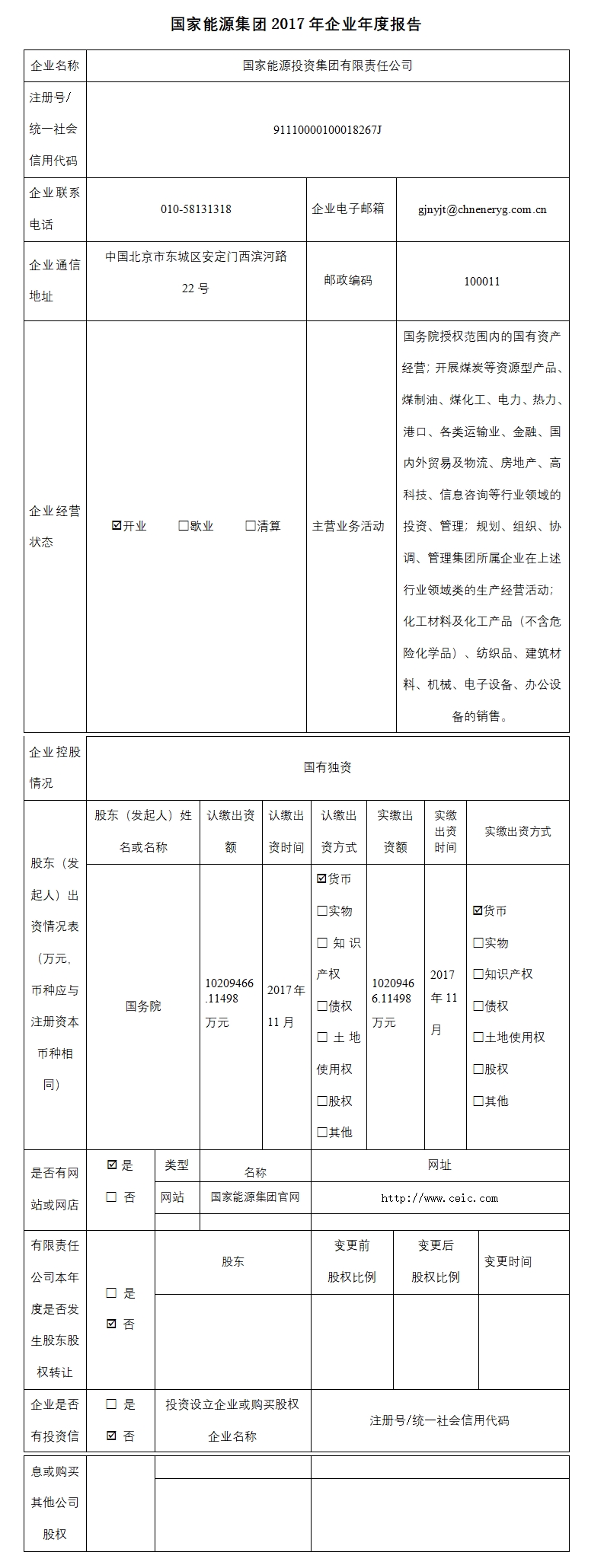
伟德国际betvlctor1946集团2017年企业年度报告
作者:
来源:
发布时间:2018-09-27
字号:【
大
中
小
】
更多新闻
了解更多
2025-12-12
新华社客户端:世界首列3.5万吨级重载群组列车试...
8日,7列5000吨级货运重载列车在位于内蒙古包头市的包神铁路集团万水泉南站南场实现自动解编、有序进站,成功实现世界首列3.5万吨级重载群组列车试验开行。
了解更多
2025-12-12
人民网:宁夏单体容量最大风电项目首台风机吊装...
12月9日,伟德国际betvlctor1946集团龙源电力宁夏公司相关负责人介绍,龙源电力宁夏腾格里“沙戈荒”新能源基地海原100万千瓦风电项目近日顺利完成首台风机吊装,标志着宁夏单体容量最大风电项目全面转入设备安装关键阶段。
了解更多
2025-12-12
学习强国央企平台:伟德国际betvlctor1946集团广东清远电厂二...
12月4日22时07分,伟德国际betvlctor1946集团广东清远电厂二期扩建项目3号机组首次并网一次成功,主辅设备运行平稳,机组各系统参数正常,为3号机组168小时试运成功打下坚实基础,为决胜四季度、实现“十四五”规划目标圆满收官注入强劲动力。
了解更多
2025-12-12
中国煤炭网:伟德国际betvlctor1946集团国华投资两成果获认可
12月2日,从中国电力建设企业协会和中国机电工程学会官网获悉,伟德国际betvlctor1946集团国华投资蒙西分公司两项技术成果获国家级认可。
了解更多